The People Behind the Purpose
At The Mbome Foundation, we believe that transformation is not delivered by programs, but by people. Our greatest asset is not our infrastructure or funding—it is our team. A diverse collective of passionate professionals, dedicated volunteers, and community leaders who bring their hearts, skills, and lived experience to work every day.
We are proud that over 90% of our full-time staff are from Limbe or the surrounding Southwest Region. This ensures our work is culturally grounded, linguistically fluent, and sustainably embedded in the community we serve.
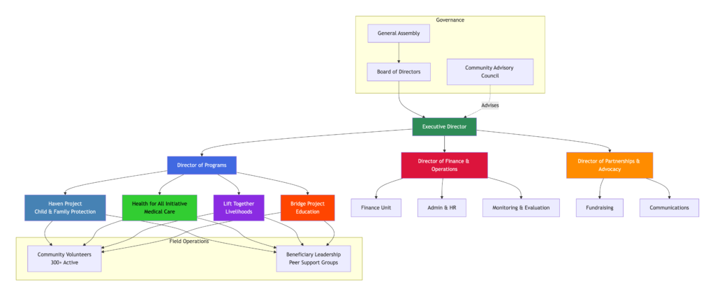
Organizational Structure: How We Work Together
Below is our organizational chart, which reflects our commitment to flat hierarchy, integrated programming, and community accountability.
Founded in Texas by leaders born and raised in Cameroon, The Mbome Foundation is driven by a deep commitment to uplift vulnerable communities. The founders are dedicated to supporting orphans, widows, widowers, and families in need, extending compassion and practical assistance across the world. Their work is guided by the belief that meaningful change begins with simple acts of care.
Join Our Team
We are always looking for passionate, skilled, and humble individuals who believe in community-led change. We offer competitive local NGO salaries, a family-friendly work environment, and the profound satisfaction of building a better Limbe.
Peter and Privana Mbome
FOUNDERS OF THE MBOME FOUNDATION
Mr Peter Mbome
PRESIDENT/CHAIRMAN OF THE BOARD
Mrs Privana Mbome
EXECUTIVE DIRECTOR
Etombi M Ornella
Director of southwest, littoral and northwest regions of Cameroon
Odette Kounchou
Director of west and center regions of Cameroon
Board Members of The Mbome Foundation
Serge Levi
Board Member for The Mbome Foundation